ǰÑÔ£º
»ðµçÔÚ°ü¹ÜÖйúµçÁ¦Çå¾²Îȹ̹©Ó¦ÖÐʩչ×Ŷµµ×±£¹©¡¢ÎÞаµ÷ÀíµÄ×÷Ó㬣¬ÊÇÄ¿½ñÖйúµçÁ¦ÏµÍ³µÄ¡°¶¥ÁºÖù¡±ºÍ¡°Ñ¹²Õʯ¡±£¬£¬ÆäÍøÂçÇå¾²½¨Éè½ûֹСêï¡£¡£¡£¡£±¾ÎÄÒÔij»ðµç³§ÏÖʵÇå¾²ÇéÐÎΪÀý£¬£¬Æ¾Ö¤¡°Çå¾²·ÖÇø£¬£¬ÍøÂçרÓ㬣¬ºáÏò¸ôÀ룬£¬×ÝÏòÈÏÖ¤¡±µÄµçÁ¦·À»¤×ÜÌåÔÔò£¬£¬Ìá³öÁËÕë¶ÔÐÔ¡¢ÏµÍ³ÐÔµÄÇå¾²·À»¤½¨Éè²½·¥£¬£¬½øÒ»²½ÔöÇ¿¸Ãµç³§ÍøÂçÇå¾²ÕûÌå·À»¤ÄÜÁ¦£¬£¬½µµÍ¹¤¿ØÍøÂç±»ÉøÍ¸¹¥»÷Σº¦¡£¡£¡£¡£
»ðÁ¦·¢µçÊÇÎÒ¹úÖ÷ÒªµÄ·¢µç·½·¨£¬£¬Æä·¢µçÁ¿Áè¼ÝÌìÏÂ×ÜÌå·¢µçÁ¿µÄ70%¡£¡£¡£¡£µ«ÓÉÓڴ󲿷ֻðµç³§×éÍøÊ±¼ä½ÏÔ磬£¬ÏµÍ³×°±¸ÀϾɡ¢Çå¾²ÖÎÀí²»¹æ·¶µÈÎÊÌâ½ÏΪÆÕ±é£¬£¬µ¼ÖÂÆäÍøÂçÇéÐα£´æºÜ´óµÄÇå¾²Òþ»¼¡£¡£¡£¡£

Çå¾²Òþ»¼Ò» ×°±¸¹Ü¿Ø²»¹æ·¶ Ì»Â¶Ãæ´óÇÒÖØ´ó
¿ØÖÆÏµÍ³ÖжÔÒÆ¶¯´æ´¢½éÖÊÖÎÀí²»µ½Î»£¬£¬±£´æËæÒâʹÓúͲ»ÑÏ¿á»á¼û¿ØÖƵÈÇéÐΣ¬£¬ÎªÄÚ²¿¹¥»÷ÁôÏ¿ÉʹÓÃÈë¿Úµã¡£¡£¡£¡£»£»£»£»£»£»ðµç³§¹¤¿ØÏµÍ³µÄ¹¤³Ìʦվ¡¢²Ù×÷Ô±Õ¾¡¢ÀúÊ·Õ¾µÈ¶àʹÓÃδʵʱ¸üв¹¶¡µÄ²Ù×÷ϵͳ£¬£¬Í¬Ê±±£´æÕ˺ÅÖÎÀí²»ÑÏ¡¢ÃÜÂë¸üÐÂÖÜÆÚ³¤µÈÎÊÌ⣬£¬Îª²¡¶¾Èö²¥¡¢ÈëÇÖÉøÍ¸¡¢¹¥»÷µÈÍⲿ¹¥»÷ÂñÏÂÁ˿ɱ»Ê¹ÓõÄÒþ»¼¡£¡£¡£¡£±ðµÄ£¬£¬¿ØÖÆÏµÍ³ÉÏ´ó×Ú±ØÐèµÄµÚÈý·½Èí¼þ£¬£¬ÈçÊý¾Ý´¦Öóͷ£²å¼þ¡¢Êý¾ÝÊÕÂÞÈí¼þ£¬£¬ÈªÔ´ºÍÇ徲Σº¦²»¿É¿Ø¡£¡£¡£¡£
Çå¾²Òþ»¼¶þ ÍøÂç½á¹¹ÖØ´ó Çå¾²ËðʧÒ×À©´ó
»ðµç³§µÄ¹¤ÒÕÀú³ÌÖØ´ó¡¢ÌØÊ⣬£¬º¸ÇµçÁ¦ÏµÍ³¡¢µçÆøÏµÍ³¡¢Èȹ¤ÏµÍ³¡¢ÐÅϢϵͳµÈÖÖÖÖ¼à¿ØÏµÍ³£¬£¬¸÷ϵͳ¼äµÄͨѶÐèÇóµ¼Ö»ðµç³§¹¤¿ØÏµÍ³ÍøÂç½á¹¹Öش󣬣¬Í¨Ñ¶ÐÒé·±¶à£¬£¬±£´æ¶àÖÖÐÒé¹²´æµÄÇéÐΣ¬£¬ÓÐʹÓÃÎó²îαÔ챨ÎĵÄΣº¦¡£¡£¡£¡£±ðµÄ£¬£¬Î´¶ÔÍøÂç¾ÙÐл®·ÖºÍ»á¼û¿ØÖÆ£¬£¬Ò»µ©ÍøÂç±»Í»ÆÆ£¬£¬Ëðʧ½«¿ìËÙÀ©´ó¡£¡£¡£¡£
Çå¾²Òþ»¼Èý ¼à¿Ø²½·¥È±Ê§£¬£¬ÄÑÒÔ·¢Ã÷ÍøÂçÒì³£
ÓÉÓÚ´ó×Ú»ðµç³§×éÍøÊ±¼ä½ÏÔ磬£¬ÍøÂçÇå¾²µÄ»ù´¡ÆÕ±é±¡Èõ¡£¡£¡£¡£×ʲúÊáÀí·½Ãæ£¬£¬¿ØÖÆÏµÍ³Èí¡¢Ó²¼þ×ʲú²»ÇåÎú£¬£¬ÍøÂçÍØÆË½á¹¹Î´ÊµÊ±¸üУ¬£¬ÓëÏÖÕæÏàÐÎ·×ÆçÖ¡£¡£¡£¡£ÖÎÀí²½·¥·½Ã棬£¬È±·¦Çå¾²ÈÕÖ¾É󼯣¬£¬È±ÉÙÒì³£¼ì²â»úÖÆ£¬£¬Ó¦¼±ÏìÓ¦»úÖÆ²»ÍêÉÆ¡£¡£¡£¡£µ¼Ö¹Űå»ðµç³§ÎÞ·¨¿ìËÙ¶ÔÇå¾²ÊÂÎñ¾ÙÐвì¾õ¡¢·´Ó¦ºÍËÝÔ´¡£¡£¡£¡£
ÉîÈëÓªÒµ³¡¾° ¶¨ÖÆ×¨Òµ¼Æ»®
ÒÔij»ðµç³§ÎªÀý¡£¡£¡£¡£¸Ãµç³§Á¬Ïµ×ÔÉíµçÁ¦¼à¿ØÏµÍ³ºÍÐÅÏ¢»¯ÇéÐΣ¬£¬Öƶ©ÁËÐÅÏ¢Çå¾²×ÜÌåÍýÏ룬£¬ÆðÔ´½¨ÉèÁËÐÅÏ¢Ç徲ϵͳ£¬£¬ÇкϹúÄÜÇå¾²¡²2015¡³36ºÅÎÄ£¨¡¶µçÁ¦¼à¿ØÏµÍ³Çå¾²·À»¤×ÜÌ弯»®¡·£©µÄÇå¾²·À»¤ÒªÇóºÍÆÀ¹À¹æ·¶£¬£¬ÒÔ¼°µç¼àÐÅÏ¢¡²2012¡³62ºÅÎÄ£¨¡¶µçÁ¦ÐÐÒµÐÅϢϵͳÇ徲Ʒ¼¶±£»£»£»£»£»£»¤»ù±¾ÒªÇó¡·£©µÄÖÎÀí·½Ãæ¡£¡£¡£¡£µ«ÈÔȻȱʧһЩÏêϸµÄÇå¾²·À»¤²½·¥¡£¡£¡£¡£
ÈËÉú¾ÍÊDz©Õë¶Ô¸Ã»ðµç³§±£´æµÄÍøÂçÇ徲Σº¦£¬£¬Á¬Ïµ¶àÄêÔÚ¹¤¿ØÇå¾²Éî¸ûµÄÂÄÀú£¬£¬ÎªÖǻۻðµçÍøÂçÇå¾²µÄ½¨Éè¸ø³öÁËרҵÓÐÓõĽâ¾ö¼Æ»®¡£¡£¡£¡£
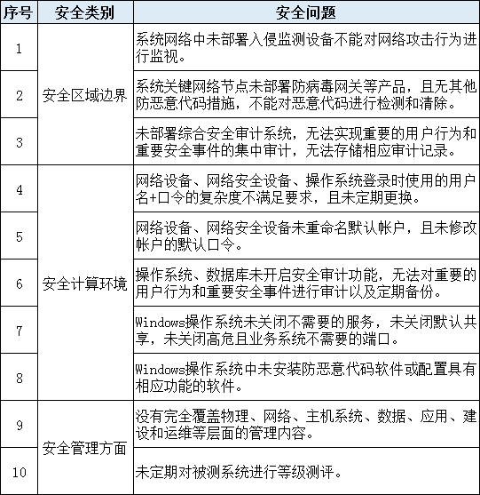
ÍøÂçÇå¾²²âÆÀ ÆÊÎöÇ徲Σº¦ÓëÏÖ×´
Ϊ½øÒ»²½Ìá¸ß¶Ô×ÔÉíÇ徲Σº¦µÄÊìϤ£¬£¬¸Ã»ðµç³§´ÓÇå¾²ÇøÓò½çÏß¡¢Çå¾²ÅÌËãÇéÐκÍÇå¾²ÖÎÀí·½ÃæµÈά¶È£¬£¬¶Ôµç³§¹¤¿ØÏµÍ³¾ÙÐÐÍøÂçÇå¾²²âÆÀ¡£¡£¡£¡£

´Ó²âÆÀЧ¹ûÀ´¿´£¬£¬µç³§×ÔÉíÇå¾²·À»¤²½·¥µÄȱ·¦£¬£¬Ò×±¬·¢Í¨¹ý͵ȡÈõ¿ÚÁîÕ˺š¢¶Ë¿ÚɨÃè¡¢Ö²Èë¶ñÒâ´úÂëµÈ·½·¨ÈëÇÖϵͳÒÔºáÏò/×ÝÏòÉøÍ¸£¬£¬½ø¶øÆÆËðϵͳ»òй¶Ö÷ÒªÊý¾Ý×ÊÔ´µÄ¹¥»÷ÐÐΪ£¬£¬¸øµç³§ÍøÂçÇå¾²ÖÎÀí´øÀ´ÖØ´óÍþв¡£¡£¡£¡£
ÈËÉú¾ÍÊDz©Á¬Ïµ¸Ã·¢µç³§Î£º¦µ÷ÑÐÆÀ¹ÀºÍ²âÆÀ±¨¸æ£¬£¬Æ¾Ö¤¡°Çå¾²·ÖÇø£¬£¬ÍøÂçרÓ㬣¬ºáÏò¸ôÀ룬£¬×ÝÏòÈÏÖ¤¡±µÄµçÁ¦·À»¤×ÜÌåÔÔò£¬£¬¿ªÕ¹ÁËÓÐÕë¶ÔÐÔµÄϵͳÐÔÇå¾²·À»¤½¨É裬£¬°üÀ¨ÍøÂç½çÏ߸ôÀë¡¢»á¼û¿ØÖÆ¡¢¶ñÒâ´úÂëÌá·À¡¢²Ù×÷ϵͳÎó²îÖÎÀí¡¢ÍâÉè½Ó¿Ú¹Ü¿Ø¡¢ÍøÂçÉ󼯡¢Çå¾²ÖÎÀíµÈÄÜÁ¦ÐèÇóµÄϸ»¯ÊÖÒÕ²½·¥½¨É裬£¬½øÒ»²½ÔöÇ¿¸Ãµç³§ÍøÂçÇå¾²ÕûÌå·À»¤ÄÜÁ¦£¬£¬½µµÍ¹¤¿ØÍøÂç±»ÉøÍ¸¹¥»÷Σº¦¡£¡£¡£¡£
Îå´ó·½Ãæ ÖþÀη¢µç³§ÍøÂçÇå¾²½¨Éè

Çå¾²·À»¤×ÜÌåÍýÏëʾÒâͼ
1¡¢Í¨¹ýÇå¾²¼Ó¹ÌЧÀÍ£¬£¬Ôöǿϵͳ¿¹¹¥»÷ÄÜÁ¦
¶ÔÉú²ú¿ØÖÆ´óÇøµÄ¹øÂ¯¡¢ÆûÂÖ»ú¡¢·¢µç»úµÄÖ÷¡¢¸¨¿ØÏµÍ³ÈçÆû»ú¼à²âϵͳTSI¡¢NCSϵͳµÄ¹¤¿ØÖ÷»ú¡¢Ð§ÀÍÆ÷¡¢½Ó¿Ú»úµÈ×°±¸¾ÙÐÐÇå¾²¼Ó¹Ì¡£¡£¡£¡£Í¨¹ýÆôÓòÙ×÷ϵͳ×ÔÉíÇå¾²·À»¤¡¢Éó¼ÆÕ½ÂÔ£¬£¬Ìá¸ßÕË»§¼°Óû§¿ÚÁîµÄÅÓºéˮƽ£¬£¬¹Ø±Õ²»ÐèÒªµÄЧÀÍ¡¢¶Ë¿ÚµÈ²½·¥£¬£¬½â¾ö²âÆÀÖÐÇå¾²ÅÌËãÇéÐÎÖÖ±ðÉæ¼°µÄÎÊÌ⣬£¬ÊµÏÖÖÕ¶Ë×°±¸×ÔÉíµÄÇå¾²ÐÔÌáÉý¡£¡£¡£¡£
2¡¢»®·ÖÇå¾²ÇøÓò£¬£¬ÌáÉýÇå¾²ÇøÓò½çÏß·À»¤ÄÜÁ¦
ÔÚÉú²ú¿ØÖÆ´óÇøÇå¾²¢ñÇøºÍÇå¾²¢òÇøµÄ½çÏß´¦°²ÅŹ¤Òµ·À»ðǽ£¬£¬Í¨¹ý¶Ô¹¤ÒµÐÒéÖ¸ÁîµÄ¹ýÂË£¬£¬ÊµÏÖÇå¾²¢ñÇøºÍÇå¾²¢òÇøµÄ»á¼û¿ØÖÆ¡¢½çÏß·À»¤£¬£¬ÉèÖÃÕë¶ÔModbus¡¢OPC¹¤ÒµÐÒéµÄ»á¼û¿ØÖÆÕ½ÂÔ£¬£¬½µµÍʹÓÃÎó²îαÔ챨ÎĵÄΣº¦£¬£¬½â¾ö²âÆÀÖÐÇå¾²ÇøÓò½çÏßÀà±ðµÄÍøÂç½Úµãδ°²ÅÅ·À²¡¶¾Íø¹ØµÈ²úÆ·£¬£¬ÇÒÎÞÆäËû·À¶ñÒâ´úÂë²½·¥µÄÎÊÌâ¡£¡£¡£¡£±£»£»£»£»£»£»¤¹øÂ¯¡¢ÆûÂÖ»ú¡¢·¢µç»úÔËÐеÄÖ÷¿ØÏµÍ³Èç»ú×é¿ØÖÆÏµÍ³DCS¡¢Æû»úµ÷ËÙϵͳDEHµÈÇå¾²ÔËÐС£¡£¡£¡£
3¡¢ÊµÊ±¼à¿ØÒì³£ÊÂÎñ£¬£¬ÌáÉýϵͳ×Ô¶¯·ÀÓùÄÜÁ¦
ÔÚÉú²ú¿ØÖÆ´óÇøÇå¾²¢ñÇøºÍÇå¾²¢òÇøµÄÖ÷»úÉϰ²ÅŹ¤ÒµÖ÷»úÇå¾²ÎÀʿϵͳ£¬£¬Í¨¹ý½¨ÉèÖ÷»ú¡°°×¡±ÇéÐΣ¬£¬½¨É蹤¿ØÖ÷»úµÄ×Ô¶¯·À»¤ÄÜÁ¦¡¢Òƶ¯´æ´¢½éÖÊÖÎÀíÄÜÁ¦¡¢ÔöÇ¿Õë¶ÔʹÓá°0-day¡±Îó²î¾ÙÐÐÀÕË÷¹¥»÷µÄ·À»¤ÄÜÁ¦£¬£¬ÔÚ½µµÍÉÏÊöµÄϵͳΣº¦¡¢Èí¼þΣº¦µÄͬʱ£¬£¬Öª×ã²âÆÀÖÐÇå¾²ÅÌËãÇéÐÎÀà±ðµÄÐèҪװÖ÷À¶ñÒâ´úÂëÈí¼þ»òÉèÖþßÓÐÏìÓ¦¹¦Ð§µÄÈí¼þÒªÇ󡣡£¡£¡£
ͨ¹ýÔÚSISϵͳ¡¢Ö÷¿ØºÍ¸¨¿ØÏµÍ³µÈÖ÷ÒªÏµÍ³ÍøÂç½»Á÷»ú¾µÏñ¿Ú°²Åʤ¿ØÇå¾²¼à²âÓëÉó¼ÆÏµÍ³£¬£¬Ê¹ÓûùÓÚÍøÂçÁ÷Á¿µÄÈëÇÖ¹¥»÷ÐÐΪʶ±ð¡¢¼à²â¡¢Ô¤¾¯£¬£¬½â¾öÁ˲âÆÀÖÐÇå¾²ÇøÓò½çÏßÀà±ðµÄ¡°Î´°²ÅÅÈëÇÖ¼à²â×°±¸£¬£¬ÎÞ·¨ÊµÏÖ¶ÔÍøÂç¹¥»÷ÐÐΪ¾ÙÐмàÊÓ¡±µÄÎÊÌ⣬£¬Îª¹¤ÒµÍøÂçÈëÇÖ¹¥»÷µÄÓ¦¼±ÏìÓ¦ÌṩԤ¾¯¼à²âÄÜÁ¦¡£¡£¡£¡£
4¡¢ÍêÉÆÇå¾²Éó¼ÆÏµÍ³£¬£¬Ìá¸ß³§ÇøµÄÇå¾²ÖÎÀíˮƽ
ÔÚÉú²ú¿ØÖÆ´óÇø°²ÅÅÔËάÖÎÀíϵͳ£¬£¬ÊµÏÖ¶ÔÉú²ú¿ØÖÆ´óÇøÓû§ÔËά²Ù×÷ʱÊÖÒÕ²ãÃæµÄ׼ȷ¼Í¼¡¢É󼯡¢×·×ÙËÝÔ´£¬£¬ÊµÏÖÎ¥¹æÎ£ÏÕÖ¸ÁîµÄʵʱ×è¶Ï£¬£¬½â¾öÁËÇå¾²ÇøÓò½çÏߺÍÇå¾²ÅÌËãÇéÐβâÆÀÖÖ±ðÖÐûÓжÔÖ÷ÒªµÄÓû§ÐÐΪºÍÖ÷ÒªÇå¾²ÊÂÎñ¼¯ÖÐÉó¼ÆÏîµÄÎÊÌ⣬£¬ÔöÇ¿Éú²ú¿ØÖÆ´óÇøÕû¸öϵͳÔÚÉí·ÝÅб𡢻á¼û¿ØÖƺÍÇå¾²Éó¼ÆµÈ·½ÃæµÄÖÎÀíÄÜÁ¦¡£¡£¡£¡£
5¡¢°²Åʤ¿ØÇå¾²ÖÎÀíÆ½Ì¨£¬£¬ÊµÏÖ³§ÇøÍ³Ò»Çå¾²ÖÎÀí
ÔÚÉú²ú¿ØÖÆ´óÇø°²Åʤ¿ØÇå¾²ÖÎÀíÆ½Ì¨£¬£¬¶ÔÉú²úÐÅÏ¢¾ÙÐÐÇå¾²ÊÕÂÞ¡¢ÆÊÎöºÍÕ¹ÏÖ£¬£¬ÊµÏÖÇå¾²·À»¤×°±¸¡¢ÏµÍ³ÒÔ¼°Öն˵ÄÇ徲ͳһ·ºÆð£¬£¬ÐÖú½â¾ö×ʲúÇéÐβ»ÇåÎúµÄÎÊÌâ¡£¡£¡£¡£ÔÚ²âÆÀµÄÇå¾²ÖÎÀíÖÖ±ðÖÐÖª×ãÁËÁýÕÖÎïÀí¡¢ÍøÂç¡¢Ö÷»úϵͳ¡¢Êý¾Ý¡¢Ó¦Óᢽ¨ÉèºÍÔËάµÈ²ãÃæµÄÒªÇ󣬣¬Ìá¸ßÖÎÀíЧÂÊ£¬£¬½µµÍÔËÐÐά»¤±¾Ç®£¬£¬¹¹½¨ÁËÒ»¸öÍþв¼à¿ØµÄͳһÇå¾²ÖÎÀíÖÐÐÄ¡£¡£¡£¡£
µçÁ¦ÔÚÖйú¾¼ÃÉú³¤ÖÐÒ»Ö±ÊÎÑÝ׏úÃñ¾¼Ã¡°ÏÈÐй١±µÄ½ÇÉ«£¬£¬ÊǹúÃñ¾¼ÃÉú³¤µÄ»ù´¡¹¤Òµ¡£¡£¡£¡£ÈËÉú¾ÍÊDz©½«Á¬Ïµ×ÔÉíÔÚ¹¤Òµ»¥ÁªÍøÇå¾²ÁìÓò¸»ºñµÄʵ¼ùÂÄÀúºÍ²úÆ·¡¢ÊÖÒÕ»ýÀÛ£¬£¬³ä·Ö˼Á¿µçÁ¦·¢µç²àÓû§ÏÖʵÉú²úϵͳµÄÖØ´óÐÔºÍÌØÊâÐÔ£¬£¬×ÊÖúµç³§¿Í»§Ò»Ö±ÌáÉýÕë¶ÔÇå¾²ÍþвµÄ¿ÉÖª¡¢¿É²é¡¢¿É¿ØÄÜÁ¦¡£¡£¡£¡£
Copyright ? ÈËÉú¾ÍÊDz© °æÈ¨ËùÓÐ ¾©ICP±¸05032414ºÅ
¾©¹«Íø°²±¸11010802024551ºÅ