Êׯª | ÇÐÂö¡°Ò½ÁÆÊý¾ÝÇå¾²¡± ¿ª³ö¡°Ò½ÔºÊý¾ÝÇå¾²¼Ó¹Ì¡±Á¼·½

Ðû²¼Ê±¼ä 2021-03-01

ǰÑÔ£º


×ÔйÚÒßÇ鱬·¢ÒÔÀ´£¬£¬ÎªïÔÌ­Ò½»¼Ë«·½ÔÚÃæÆËÃæÎÊÕïÀú³ÌÖб¬·¢²»ÐëÒªµÄѬȾÒþ»¼£¬£¬ÔºÍ⿵¸´¡¢¼ÒÍ¥²¡´²µÈÏßÉÏÕïÁÆÄ£Ê½×îÏȼÓËÙÉú³¤£¬£¬µ«Éú³¤µÄ±³ºóҲDZÔÚΣº¦£¬£¬Õë¶ÔÒ½ÁÆÐÐÒµµÄÖÖÖÖÍøÂç¹¥»÷ÊÂÎñÓúÑÝÓúÁÒ¡£¡£¡£¡£¡£

Ϊ´Ë£¬£¬ÈËÉú¾ÍÊDz©¼¯ÍÅÁ¬Ïµ¶þÊ®ÓàÄêµÄʵսÂÄÀú£¬£¬ÍƳö¡¶Ò½ÁÆÐÐÒµÍøÂçÐÅÏ¢Çå¾²½â¾ö¼Æ»®¼°°¸Àý¼¯¡·£¬£¬º­¸ÇÒ½Ôº¡¢ÇøÓòÒ½ÁÆ¡¢Ò½Áưü¹Ü¡¢Ç徲ЧÀÍ¡¢ÊÂÎñ´¦Öóͷ£¡¢ÐÐÒµ°¸ÀýµÈÁù´óÕ½Ú£¬£¬±¾ÏµÁÐÎÄÕ½«»®·Ö´ÓÖÐժȡ¾­µä°¸ÀýÄÚÈÝ£¬£¬´Ó²î±ðµÄά¶ÈΪÐÐÒµ¿Í»§Ìá¹©ÍøÂçÇå¾²½¨Éè˼Ð÷¡£¡£¡£¡£¡£


Ò½ÁÆÊý¾ÝÒòÆäÔ̲صÄÖØ´ó¼ÛÖµºÍ¼¯Öл¯µÄ´æ´¢ÖÎÀí¶ø³ÉΪ¹¥»÷µÄÖØµãÄ¿µÄ£¬£¬×÷ΪҽÁÆÍøÂçÇ徲ϵÁпªÆªÎÄÕ£¬£¬±¾ÆªÎÄÕ¾͵±Ï¡°Ò½ÁÆÊý¾ÝÇå¾²ÈÈÃÅÎÊÌ⡱ÇÐÂöÎÊÕ£¬ÓеķÅʸ¿ª³ö¡°Ò½ÔºÊý¾ÝÇå¾²¼Ó¹Ì¼Æ»®¡±Á¼·½£¬£¬½â¾ö¡°Ò½ÁÆÊý¾Ý¹¥»÷й¶¡±ÒÉÄÑÔÓÖ¢¡£¡£¡£¡£¡£



Ò½ÔºÊý¾ÝÖÐÐÄÓÐÄÄЩÇå¾²ÐèÇó £¿£¿£¿


¡°ÖÇ»ÛÒ½Ôº¡±½¹µãÃüÂöÔÚÓÚ¡°Ò½ÔºÊý¾ÝÖÐÐÄ¡±£¬£¬ÆäÖмͼ´ó×ÚסÃñСÎÒ˽¼Ò¼°ÕïÁÆÐÅÏ¢¡¢Ò½Ôº¿ÆÑм°ÔËÓªÖÎÀíÊý¾Ý¡£¡£¡£¡£¡£Ëæ×Å´óÊý¾ÝÊÖÒÕÔÚÒ½ÁÆÐÐÒµµÄÓ¦Ó㬣¬´óÊý¾ÝÆÊÎöЧ¹ûÍùÍùÓÃÓÚÁÙ´²Õï¶ÏÒÔ¼°¹«¹²ÎÀÉú¾öÒ飬£¬Óë´ËͬʱҲ´øÀ´ÁËÐí´ó¶¼¾Ýй¶µÄÇå¾²Òþ»¼¡£¡£¡£¡£¡£


Ò½ÔºÊý¾ÝÖÐÐÄÊ×ÏÈÐèÒªÖª×ãºÏ¹æÒªÇ󣬣¬¶ÔСÎÒ˽¼ÒÐÅÏ¢¡¢ÓªÒµÊý¾Ý×öµ½Õë¶ÔÐÔµÄ¼à¿ØÓë±£»£»£»¤£¬£¬½µµÍÊý¾Ýй¶Σº¦£¬£¬¶ÔÊý¾ÝµÄ»á¼û¡¢Ê¹ÓþÙÐÐÇåÎúµÄȨÏ޹ܿØ£¬£¬ÊµÏÖʺóËÝÔ´¼°¶¨Ô𡣡£¡£¡£¡£


£¨1£©ÁÙ´²ÕïÁƲ¿·ÖÊý¾ÝµÄÇå¾²±£»£»£»¤£¬£¬Ê¹ÓÃÁÙ´²ÕïÁÆÊý¾Ý¿ªÕ¹¿ÆÑлʱ¶ÔÊý¾Ý¾ÙÐÐÍÑÃô´¦Öóͷ££¬£¬°ü¹ÜÍøÂçµÄÐÅÏ¢Êý¾Ý²»°üÀ¨Ð¡ÎÒ˽¼ÒÃô¸ÐÐÅÏ¢¡£¡£¡£¡£¡£

£¨2£©ÓöÈÖÎÀí²¿·ÖÊý¾Ý±ÜÃâ²»·¨¸Ä¶¯£¬£¬Êºó¿ÉËÝÔ´¶¨Ô𡣡£¡£¡£¡£

£¨3£©ÓëµÚÈý·½½Ó¿ÚÓÐÍêÉÆµÄÊÂÎñ¿ØÖƼ°ÈÏÖ¤»úÖÆ£¬£¬Óмì²â¿ØÖƲ½·¥£¬£¬±ÜÃâÊý¾ÝÍêÕûÐÔÔâµ½ÆÆË𣬣¬¶ÔÀ´×ÔÍⲿµÄ½Ó¿ÚŲÓþÙÐÐÉ󼯣¬£¬±ÜÃâ½Ó¿Ú±»ÀÄÓᣡ£¡£¡£¡£

£¨4£©Ìá·ÀӪҵϵͳÊý¾Ý¿âÈõ¿ÚÁ£¬Êý¾Ý¿âÎó²î£¬£¬È¨ÏÞÖ°Ôð¹ý´óµÈÉèÖÃΣº¦¡£¡£¡£¡£¡£


¹Ü¿ØµÚÈý·½Íâ°ü»ú¹¹¡¢ÊÂÇéÖ°Ô±²»·¨»ñÈ¡¡¢½Ó´¥¡¢´¦Öóͷ£Ãô¸ÐÊý¾Ý¡£¡£¡£¡£¡£



ÓеķÅʸ  ¿ª³ö¡°Ò½ÔºÊý¾ÝÇå¾²¼Ó¹Ì¼Æ»®¡±Á¼·½


ƾ֤Êý¾ÝÇå¾²½¨ÉèÒªÇ󣬣¬Á¬ÏµÊý¾ÝÉúÃüÖÜÆÚ£¬£¬Ö÷Òª½¨ÉèÄ¿µÄ°üÀ¨Ãô¸ÐÊý¾ÝÊáÀí¼°ÖÎÀíϵͳ½¨Éè¡¢´«Êä¼ÓÃÜÓëÃÜÂëÇå¾²¡¢Ãô¸ÐÊý¾ÝȨÏÞ¿ØÖÆ¡¢Ö°Ô±»á¼û¿ØÖÆ¡¢Óʼþй¶·À»¤ÏµÍ³ºÍ»¥ÁªÍøÃô¸ÐÐÅϢʶ±ðÓë¸æ¾¯ÏµÍ³½¨Éè¡¢Êý¾Ý¿â¼à¿ØÓëÉó¼ÆÏµÍ³£¨°üÀ¨Êý¾ÝÍÑÃô£©¡¢ÖÕ¶Ë·ÀйÃÜÖÎÀíµÈ¡£¡£¡£¡£¡£»£»£»¹Ó¦µ±×ÅÖØÓÚÓÚÊý¾ÝÇå¾²ÓëÇå¾²î¿Ïµ¡£¡£¡£¡£¡£Êý¾ÝÇå¾²·À»¤ÕûÌåÉè¼Æ¿ò¼ÜÈçÏÂͼËùʾ£º


1.jpg


¡ô Êý¾Ý·ÖÀà·Ö¼¶


ÔÚ´óÊý¾ÝÓ¦ÓÃÈÕÒæÆÕ±éµÄ½ñÌ죬£¬Ò½ÁÆÊý¾Ý×ÊÔ´¹²ÏíºÍ¿ª·ÅÒѾ­³ÉΪÔö½øÒ½ÁÆÐÐÒµÉú³¤µÄÒªº¦£¬£¬µ«ÓÉÓÚÒ½ÁÆÐÐÒµÊý¾ÝµÄÃô¸ÐÐÔ£¬£¬¼ÓÖ®Êý¾Ý·ÖÀà·Ö¼¶±ê×¼µÄÖͺóºÍȱʧ£¬£¬Ê¹Êý¾Ý¿ª·ÅºÍ¹²Ïí¡¢Êý¾ÝÇå¾²Ìá·ÀйÃÜ¡¢Êý¾ÝÖÎÀíµÈ·½ÃæÁÙÖî¶àÄÑÌâ¡£¡£¡£¡£¡£


Ò»Ñùƽ³£À´Ëµ£¬£¬¶ÔÊý¾ÝµÄÃô¸Ð¼¶±ð¾ÙÐзÖÀàºó·À»¤£¬£¬ÊÇÐÔ¼Û½ÏÁ¿ºÃµÄÒ»ÖÖ·À»¤·½·¨£¬£¬Òò´Ë£¬£¬ÔÚÊý¾ÝÇå¾²ÏîĿ֮³õ£¬£¬ÈËÉú¾ÍÊDz©Ìṩ¶ÔÊý¾Ý·ÖÀà·Ö¼¶µÄ×ÉѯЧÀÍ£¬£¬×ÊÖú¿Í»§¶Ô×ÔÉíÓªÒµÊý¾Ý¾ÙÐÐÊáÀí¡¢·ÖÀà¡¢¶¨¼¶£¬£¬¶ÔÊý¾ÝʵÑéÓÐÓÃÖÎÀí£¬£¬ÓÐÀûÓÚʵÏÖÊý¾Ý¼ÛÖµµÄͬʱΪÊý¾Ý·À»¤´òϼáʵ»ù´¡¡£¡£¡£¡£¡£


Êý¾ÝµÄ·ÖÀàÓë·Ö¼¶£¬£¬¶ÔÓ¦Êý¾ÝÉúÃüÖÜÆÚµÄÊý¾Ý½¨ÉèÆÚ¡£¡£¡£¡£¡£


¡ô Êý¾Ý¿ÉÓÃÐÔ°ü¹Ü


ÔÚ»¥ÁªÍø½çÏßÈë¿Ú´¦£¬£¬½¨ÒéʹÓöàÔËÓªÉÌÏß·½ÓÈ룬£¬×èÖ¹Òòµ¥¸ùÏß·¹ÊÕϵ¼ÖÂÓªÒµÕûÌåÎÞ·¨Õý³£Ê¹Óᣡ£¡£¡£¡£±ðµÄ»¹Ó¦µ±½«Ó¦ÓÃЧÀÍÆ÷£¨Web¡¢ÖÐÐļþ¡¢Êý¾Ý¿âµÈ£©¾ÙÐм¯ÈºÉè¼Æ¡£¡£¡£¡£¡£Æ¾Ö¤Ììϸ÷¸ö×ÅÃûÇå¾²³§ÉÌ¡¢Çå¾²×Éѯ»ú¹¹µÄͳ¼Æ¡¢È«ÇòÍøÂç¹¥»÷µÄÖ÷ÒªÊֶΣ¬£¬DDoS¹¥»÷ÒѾ­³ÉΪÖ÷Á÷£¬£¬DDoS¹¥»÷ÊÂÎñÕ¼±È60%ÒÔÉÏ£»£»£»ÐèÒªÔÚ»¥ÁªÍøÈë¿Ú´¦°²ÅÅרҵµÄ¿¹DDoS×°±¸£¬£¬µÖÓùDDoSÁ÷Á¿¹¥»÷£¬£¬¿¹DDoS×°±¸Ó¦µ±ÔÚ»¥ÁªÍø³ö¿Ú´¦Ë«»ú°²ÅÅ¡£¡£¡£¡£¡ £¿£¿£¿ÉÒÔÊÇ´®½ÓÐÎʽ£¬£¬Ò²¿ÉÒÔÊÇÅÔ··ÓÉÇ£Òý£¬£¬Èý½Ç»Ø×¢·½·¨¾ÙÐа²ÅÅ¡£¡£¡£¡£¡£ÔÚ³¬´óÁ÷Á¿³¡¾°Ï»¹¿ÉÒÔ˼Á¿Ôƶ˿¹D°²ÅÅ·½·¨¡£¡£¡£¡£¡£


¿¹DDosÉè¼Æ¶ÔÓ¦Êý¾ÝÉúÃüÖÜÆÚµÄ´«Êä/ʹÓÃÖÜÆÚ¡£¡£¡£¡£¡£


¡ô Êý¾Ý´«Êä±£»£»£»¤


ͨ¹ý°²ÅÅVPNרÓüÓÃÜ×°±¸£¬£¬¶ÔÊý¾ÝµÄ´«ÊäʵÏÖͨѶ¼ÓÃÜ¡£¡£¡£¡£¡£Êý¾Ýй¶·À»¤£¨Data leakage prevention£©ÊÇÕë¶ÔÃûÌû¯Êý¾ÝºÍ·ÇÃûÌû¯ÎļþµÄÍâ·¢·À×ß©ÊֶΡ£¡£¡£¡£¡£Íâ·¢DLP·ÀйÃܵĵĽ¹µãÊÖÒÕÖ÷ÒªÊÇÃô¸ÐÊý¾Ý½ç˵ºÍʶ±ð£¬£¬ÔÚÊý¾Ýͨ¹ýÍøÂç/ÓʼþÍâ·¢´«Êäʱ£¬£¬Äܹ»¼ì²âµ½Ãô¸ÐÒªº¦´Ê/Ãô¸ÐÎļþÃûÌ㬣¬´Ó¶ø´¥·¢¸æ¾¯-ÉóÅú»òÖ±½Ó×è¶Ï¡£¡£¡£¡£¡£


VPN´«Êä¼ÓÃÜ£¬£¬ÒÔ¼°ÍøÂç/ÓʼþÍâ·¢·ÀйÃܲ½·¥£¬£¬¶¼ÊǶÔÓ¦Êý¾ÝÉúÃüÖÜÆÚµÄ´«ÊäÖÜÆÚ¡£¡£¡£¡£¡£


¡ô Êý¾Ý»á¼û¿ØÖÆ


»á¼û¿ØÖÆÊÇÍøÂçÇå¾²Ìá·ÀºÍ±£»£»£»¤µÄÖ÷ÒªÕ½ÂÔ£¬£¬ËüµÄÖ÷ҪʹÃüÊǰü¹ÜÍøÂç×ÊÔ´²»±»²»·¨Ê¹ÓúͷÇÕý³£»á¼û£¬£¬Ò²ÊÇά»¤Êý¾Ý×ÊÔ´Çå¾²µÄÖ÷ÒªÒÔ¼°×î»ù´¡ÊֶΡ£¡£¡£¡£¡£½çÏß»á¼û¿ØÖƶÔÓ¦Êý¾ÝÉúÃüÖÜÆÚÖеĴ«Êä/ʹÓÃ/´æ´¢ÖÜÆÚ¡£¡£¡£¡£¡£


Êý¾Ý¸ôÀë½»Á÷£¬£¬ÔÚ²î±ð²¿·Ö¡¢²î±ðÓªÒµ½çÏß¡¢²î±ðÊý¾ÝËùÓÐÕßÖ®¼äµÄ»á¼û¿ØÖÆ£¬£¬»¹ÐèÒª¶ÔÊý¾Ý¾ÙÐиôÀë½»Á÷¡£¡£¡£¡£¡£Ò»Ñùƽ³£ÊÇͨ¹ý°²ÅÅÍøÕ¢×°±¸À´ÊµÏÖ¡£¡£¡£¡£¡£Êý¾Ý¸ôÀë½»Á÷¶ÔÓ¦Êý¾ÝÉúÃüÖÜÆÚÖеĴ«Êä/ʹÓÃÖÜÆÚ¡£¡£¡£¡£¡£


ÎĵµÈ¨ÏÞ±£»£»£»¤£¬£¬Ö÷ÒªÕë¶ÔPDF¡¢word¡¢±í¸ñµÈ¾ÙÐÐȨÏÞ±£»£»£»¤¡£¡£¡£¡£¡£ÎĵµÈ¨ÏÞ±£»£»£»¤¶ÔÓ¦Êý¾ÝÉúÃüÖÜÆÚÖеÄʹÓÃ/´æ´¢ÖÜÆÚ¡£¡£¡£¡£¡£


Êý¾Ý¿â»á¼û¿ØÖÆ£¬£¬Ó¦µ±¶ÔÊý¾Ý¿â»á¼ûȨÏÞ¿ØÖƵ½±í¼¶±ð¡£¡£¡£¡£¡£Êý¾Ý¿â»á¼û¿ØÖƶÔÓ¦Êý¾ÝÉúÃüÖÜÆÚÖеĴ«Êä/ʹÓÃ/´æ´¢ÖÜÆÚ¡£¡£¡£¡£¡£


Ö°Ô±»á¼ûȨÏÞ¿ØÖÆ£¬£¬½ÓÄÉרҵÇå¾²ÊֶΣ¬£¬ÊµÏÖͳһµÄÓû§Éí·ÝÅб𡢵ǼÈÏÖ¤¡¢»á¼û¿ØÖƵȹ¦Ð§£¬£¬ÔÚ¼ò»¯°²ÅÅʵÑéµÄ»ù´¡ÉÏ£¬£¬Ìá¸ß¼¯Ô¼»¯ÖÎÀíЧÂʺÍÇå¾²·À»¤ÄÜÁ¦£¬£¬Í¨³£ÊÇͨ¹ý°²ÅÅ4AϵͳʵÏÖ¡£¡£¡£¡£¡£Ö°Ô±»á¼ûȨÏÞ¿ØÖƶÔÓ¦Êý¾ÝÉúÃüÖÜÆÚµÄʹÓÃÖÜÆÚ¡£¡£¡£¡£¡£


¡ô ÈëÇÖ¼ì²â·À»¤


ÓÉÓÚÖ÷»ú¡¢×é¼þ¡¢Èí¼þÎó²îµÈȱÏÝÒ²ÊǺڿ͹¥»÷ÌáȨ¡¢»ñÈ¡Êý¾ÝµÄÖ÷Ҫ;¾¶Ö®Ò»£¬£¬Òò´ËÔÚ»¥ÁªÍø½çÏßÓëÃô¸ÐÐÅÏ¢½ÓÈëÇøÓò£¬£¬»¹ÐèÒª°²ÅÅIPS×°±¸£¬£¬ÓÃÓÚÈëÇÖ¼ì²âÓë·ÀÓù£¬£¬±ÜÃâʹÓÃÎó²î£¨StrutsÎó²îµÈ£©¡¢ÀÕË÷²¡¶¾£¨ÈçWannaCry£©¡¢¶ñÒâ¶Ë¿ÚɨÃè¡¢²»·¨ÅþÁ¬µÈ¡£¡£¡£¡£¡£


ͬʱ£¬£¬»¹Ó¦ÔÚ½¹µã½»Á÷Çø°²ÅÅÈëÇÖ¼ì²â×°±¸£¬£¬¶Ô½øÈëÄÚÍøµÄÁ÷Á¿¾ÙÐÐÈ«Á÷Á¿µÄ¼ì²â£¬£¬¼ì²âÁ÷Á¿ÖаüÀ¨µÄÎó²îʹÓ㬣¬¶ñÒâ´úÂëµÈ£¬£¬²¢ÇÒÌìÉú¸æ¾¯£¬£¬Í¨¹ý±È¶Ô¸æ¾¯£¬£¬¿ÉÖªÊÇ·ñÓй¥»÷Á÷Á¿Èƹýδ×èµ²£¬£¬»òÊÇ·¢Ã÷ÄÚ²¿ÊÇ·ñ±£´æÎó²îʹÓõÈÐÐΪ¡£¡£¡£¡£¡£Ðí´ó¶¼¾ÝÇå¾²ÊÂÎñÍùÍùÊDz¡¶¾Ä¾Âíͨ¹ý¿ªÆôºóÃÅ·½·¨£¬£¬¾ÙÐÐÒ»Á¬ÇÔÃÜ»òÆÆËðÊý¾Ý¡£¡£¡£¡£¡£Òò´Ë¿ÉÒÔÔÚ»¥ÁªÍøÈë¿Ú´¦°²ÅÅ·À²¡¶¾Íø¹Ø£¬£¬À´ÊµÏÖÍⲿ²¡¶¾¡¢Ä¾Âí¡¢È䳿µÄÈëÇÖ¼°ÇÔÃÜÌá·À¡£¡£¡£¡£¡£·À²¡¶¾Íø¹Ø¿ÉÒÔÊÇרÓÃ×°±¸£¬£¬Ò²¿ÉÒÔÓÉÏÂÒ»´ú·À»ðǽ»òIPS¿ªÆô·À²¡¶¾Ä £¿£¿£¿éÀ´ÊµÏÖ¡£¡£¡£¡£¡£


ÈëÇÖ·ÀÓù¼ì²â¶ÔÓ¦Êý¾ÝÉúÃüÖÜÆÚµÄ´«Êä/ʹÓÃ/´æ´¢ÖÜÆÚ¡£¡£¡£¡£¡£


¡ô Êý¾ÝÓ¦ÓÃÇå¾²


Ê×ÏÈÓ¦µ±ÔÚÐÅÏ¢ÏµÍ³ÍøÂçÄڵĶÔÍâЧÀÍÇøÓò°²ÅÅWAFϵͳ£¬£¬¶ÔWebÎļþÄÚÈÝʵʱ¼à¿Ø£¬£¬ÊµÊ±×è¶ÏÀýÈçSQL×¢Èë¡¢XSS¹¥»÷¡¢CC¹¥»÷¡¢¶ñÒâɨÃè¡¢¶ñÒâÅÀ³æµÈ£¬£¬ÍøÒ³¹ÒÂíµÈ£¬£¬·¢Ã÷ÎÊÌâʱÄÜʵʱ×è¶Ï¹¥»÷»á»°£¬£¬ÓÐÓõذü¹ÜÁËWebÎļþµÄÇå¾²ÐÔºÍÕæÊµÐÔ£¬£¬ÎªÍøÕ¾Ìṩʵʱ×Ô¶¯µÄÇå¾²·À»¤¡£¡£¡£¡£¡£


ͨ¹ýÍøÒ³¹ÒÂíµÈÐÎʽ£¬£¬¿ØÖƽ©Ê¬ÍøÂç¾ÙÐÐDDoS¹¥»÷£¬£¬»òʹÓÃÖ²ÈëľÂí¾ÙÐÐÌáȨÓëÊý¾ÝÇÔÃÜ£¬£¬Ò²ÊÇÊý¾ÝÇå¾²ÃæÁÙµÄÍþв¡£¡£¡£¡£¡£Í¨¹ý×°ÖÃÍøÒ³·À¸Ä¶¯ÏµÍ³£¬£¬¶ÔÍøÕ¾¾ÙÐÐʵʱ¼à¿Ø¡¢ÊµÊ±±¨¾¯ºÍ×Ô¶¯»Ö¸´µÈ¹¦Ð§¡£¡£¡£¡£¡£


ͨ¹ý°²ÅÅÍøÕ¾Çå¾²¼à¿Ø£¬£¬¿ÉÒÔ×öµ½24Сʱʵʱ¼à¿ØÍøÕ¾µÄÇéÐΣ¬£¬¿ÉÒÔʵÏÖÍøÕ¾Îó²îɨÃè¡¢ÍøÒ³¹ÒÂí¼ì²â¡¢ÍøÒ³¸Ä¶¯¼ì²â¡¢ÍøÒ³Ãô¸ÐÄÚÈÝʵʱ¼ì²â¡¢ÍøÕ¾¿ÉÓÃÐÔ¼ì²â¡¢ÍøÕ¾ÓòÃûÆÊÎö¼ì²âµÈ¡£¡£¡£¡£¡£Í¨¹ýÓʼþ·½·¨Ñ¬È¾Öն˲¡¶¾»òʹÓÃURL´¹ÂÚÇÔÃÜ£¬£¬Ò²ÊÇÊý¾ÝÇå¾²ÃæÁÙµÄÍþв֮һ¡£¡£¡£¡£¡£ÓʼþÓ¦Ó÷À»¤¿ÉÒÔ·¢Ã÷ÓʼþÖмдøµÄÃô¸ÐÐÅÏ¢ÄÚÈÝ£¬£¬×è¶Ï´øÓÐÃô¸ÐÐÅÏ¢ÄÚÈݵÄÓʼþ£¬£¬×è¶ÏÌØÃüÃûÌõÄÎļþ£¨ÀýÈçRAR¡¢EXE£©£¬£¬×è¶Ï´¹ÂÚÓʼþ£¬£¬±ÜÃâÀ¦°ó¶ñÒâÈí¼þºÍ¶ñÒâURL´¹ÂÚ¡£¡£¡£¡£¡£


Êý¾ÝÍÑÃôͨ¹ýÖÎÀíºÍÊÖÒÕ²½·¥£¬£¬È·±£ÍÑÀëÓÐ×ÅÑÏÃܱ£»£»£»¤ÏµÍ³µÄÉú²úÇéÐκ󣬣¬ÍÑÃôÊý¾ÝÈÔÈ»²»»áй¶¡£¡£¡£¡£¡£Êý¾ÝÍÑÃô³¡¾°ÊÊÓÃÓÚ¿ª·¢ÇéÐÎ/²âÊÔÇéÐÎÖÐ×èÖ¹¿ª·¢Óë²âÊÔÖ°Ô±½Ó´¥ÕæÊµÊý¾Ý£»£»£»Ð¡ÎÒ˽¼ÒÒþ˽ÐÅÏ¢±£»£»£»¤£¨ÈçµçÉÌ¡¢Ò½ÁÆ¡¢½ðÈÚ¡¢Õþ¸®´ó¹æÄ£Çå¾²¼à¿Ø£©µÈ³¡¾°¡£¡£¡£¡£¡£


¡ô ÖÕ¶ËÊý¾ÝÇå¾²


Ðí¶àÒªº¦Êý¾ÝÊÇ´æ´¢ÓÚÖÕ¶ËPC£¬£¬»òÕß¾­ÓÉÖÕ¶ËPCÁ÷ת£¬£¬Òò´Ë£¬£¬¶ÔÖն˾ÙÐÐÇå¾²·À»¤ÓëÉ󼯣¬£¬ÊÇ¿ÉÒÔ´ó·ù½µµÍÊý¾ÝÁ÷תÀú³ÌÖеÄÎÞÒâ»ò¶ñÒâµÄйÃÜ¡£¡£¡£¡£¡ £¿£¿£¿ÉÒÔͨ¹ý°²ÅÅÄÚÍøÇå¾²É󼯲úÆ·£¬£¬±£»£»£»¤Öն˶ÔÊý¾ÝµÄʹÓᢴ洢¡¢´«Êä¡£¡£¡£¡£¡£


ͨ¹ýÇå¾²Õ½ÂÔ¶ÔÎļþ´æ´¢Ð§ÀÍÆ÷¾ÙÐÐɨÃ裬£¬×¼È·ÕÒµ½ÄÄЩÊÇÃô¸ÐÎļþ£¬£¬È·ÈÏÃô¸ÐÎļþµÄ´æ´¢Î»Ö㬣¬Ïàʶ×éÖ¯ÄÚ²¿µÄÖ÷ÒªÎļþÂþÑÜÇéÐΣ¬£¬±ãÓÚ¶ÔÇå¾²Õ½ÂԵĸüϸÁ£¶È¹Ü¿Ø£¬£¬¼ì²âÇå¾²Òþ»¼µÄͬʱҲ¿Éʶ±ð¡°¸ßÃܵʹ«¡±Õ÷Ï󡣡£¡£¡£¡£


¶ÔÎļþ´æ´¢Ð§À;ÙÐÐÎÞÊðÀíÐÎʽɨÃ裬£¬½ÓÄÉSSHÅþÁ¬·½·¨¶ÔWindows¼°Linux¡¢Unix¡¢NovellµÈ³£¼ûÖ÷Á÷ЧÀÍÆ÷ϵͳ´æ´¢Îļþ¾ÙÐÐɨÃ裬£¬È·¶¨Ãô¸ÐÎļþλÖò¢½«Ãô¸ÐÐÅÏ¢Éϱ¨¸øÐ§ÀÍÆ÷Àû±ã¾ÙÐÐʵʱ´¦Öóͷ£¡£¡£¡£¡£¡£


¡ô Êý¾Ý²Ù×÷Éó¼Æ


×ۺϽÓÄÉÊÖÒÕÊֶν¨ÉèÁýÕÖÖ°Ô±¡¢Êý¾Ý¡¢Ó¦Óᢿª·¢ºÍÍøÂçµÄÈ«ÒªËØ¼à¿ØÉó¼ÆÏµÍ³¡£¡£¡£¡£¡£


ʹÓÃÉó¼ÆÊÖÒÕ¿ÉÒÔÈ«³Ì¸ú×ÙÊý¾Ý²Ù×÷µÄËùÓÐÐÅÏ¢£¬£¬×·ËÝÊÂÎñÔµ¹ÊÔ­ÓÉ£¬£¬ÊÖÒÕ½ÏΪ¼òÆÓ£¬£¬Ò×ÓÚ°²ÅÅ¡£¡£¡£¡£¡£Êý¾ÝÉó¼ÆÊÖÒÕÖ÷񻃾¼°ÍøÂçÉ󼯡¢Ó¦ÓÃÉ󼯡¢ÔËάÉ󼯡¢Êý¾Ý¿âÉó¼ÆºÍÈÕÖ¾É󼯵È¡£¡£¡£¡£¡£


¡ô Îó²î¼ì²â¼Ó¹Ì


ͨ¹ý¶ÔÐÅϢϵͳ¾ÙÐÐÎó²îɨÃèÓëÉøÍ¸²âÊÔ£¬£¬²¢¶Ô·¢Ã÷µÄÎó²î¾ÙÐмӹÌ£¬£¬Ò²ÊÇïÔÌ­Êý¾ÝÆÆËðÓëй¶µÄÊÖ¶ÎÖ®Ò»¡£¡£¡£¡£¡£Îó²î·ÖΪNdayÎó²îÓë0dayÎó²î¡£¡£¡£¡£¡£


ͨ³£×ö·¨ÊÇÍøÂçÖа²ÅÅÎó²îɨÃèϵͳ£¬£¬Ö»Ðè°´ÆÚ¶ÔÄ¿½ñÍø¶ÎÉϵÄÖØµãЧÀÍÆ÷¡¢Ö÷»úÒÔ¼°WebÓ¦ÓþÙÐÐɨÃ裬£¬¼´¿É»ñÊÊÄ¿½ñϵͳÖб£´æµÄÖÖÖÖÇå¾²Îó²î£¬£¬Õë¶ÔNdayÎó²îÓÐÏêϸµÄ¶ÔÓ¦µÄ²¹¶¡»òÐÞ¸´¼Æ»®¡£¡£¡£¡£¡£°´ÆÚ¶Ôϵͳ¾ÙÐÐÉøÍ¸²âÊÔ£¬£¬ÕÒ³öÎó²îɨÃè×°±¸ÎÞ·¨·¢Ã÷µÄÒþ²ØÎó²î¡£¡£¡£¡£¡£´Ë¼´Îª0dayÎó²îµÄʶ±ð£¬£¬´ËʱӦµ±³ö¾ßÉøÍ¸²âÊÔ±¨¸æ£¬£¬²¢ÇÒÏìÓ¦¸ø³ö¼Ó¹Ì»òÐÞ¸´½¨Òé¡£¡£¡£¡£¡£


¡ô Êý¾Ý±¸·Ý²½·¥


ͨ¹ý½¨ÉèÍêÉÆµÄÊý¾Ý±¸·Ýϵͳ£¬£¬ÒÔ¼°ÅäºÏÊý¾Ý»Ö¸´ÑÝÁ·Óë²âÊÔ£¬£¬¶ÔÃô¸ÐÊý¾Ý¾ÙÐа´ÆÚ±¸·Ý¡£¡£¡£¡£¡£±¸·Ý·½·¨¿ÉÒÔÊÇÔöÁ¿±¸·Ý¡¢²î±ð»¯±¸·ÝÓëÈ«Á¿±¸·ÝµÄÁ¬Ïµ¡£¡£¡£¡£¡£Êý¾Ý±¸·Ý¼ÈÊDZÜÃâÓªÒµÖÐÖ¹µÄ¸¨ÖúÊֶΣ¬£¬Ò²¿ÉÔÚÖÐÀÕË÷Èí¼þµÄ¼«¶ËÇéÐÎϾÙÐÐÊý¾ÝµÄ»Ö¸´¡£¡£¡£¡£¡£


2.png

Êý¾ÝÇå¾²ÕûÌå·À»¤ÍØÆËͼ


3.png

4.png

5.png

6.png

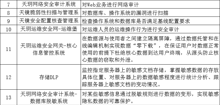
Êý¾ÝÇå¾²Ïà¹Ø²úÆ·±¸Ñ¡Çåµ¥


¼Æ»®ÓÅÊÆ


? Öª×ãºÏ¹æÒªÇ󣬣¬¶ÔСÎÒ˽¼ÒÐÅÏ¢¡¢ÓªÒµÊý¾Ý×öµ½Õë¶ÔÐÔµÄ¼à¿ØÓë±£»£»£»¤£¬£¬Öª×ãÏà¹ØÖ´ÂÉÀýÔòÒªÇ󡣡£¡£¡£¡£


? ÊµÏÖÒ½ÁÆÊý¾ÝÈ«ÉúÃüÖÜÆÚÕÆ¿Ø£¬£¬ÊµÏÖÁ˶ÔÒ½ÁÆÊý¾ÝÁ÷ͨ¸÷¸ö»·½ÚµÄ¼à¿Ø£¬£¬ÕÆÎÕÒ½ÁÆÊý¾ÝµÄ¶¯Ì¬¼°Á÷Ïò£¬£¬Ìáǰ¶Ô¿ÉÄܱ¬·¢µÄÊý¾Ýй¶Σº¦¾ÙÐÐÔ¤¾¯£¬£¬°ü¹ÜÁËÊý¾ÝÔÚÇå¾²¿É¿ØµÄ¹æÄ£ÄÚʹÓ㬣¬Èö²¥¼°´æ´¢¡£¡£¡£¡£¡£


? ½µµÍÊý¾Ýй¶Σº¦£¬£¬¶ÔÊý¾ÝµÄ»á¼û¡¢Ê¹ÓþÙÐÐÇåÎúµÄȨÏ޹ܿØ£¬£¬ÊµÏÖʺóËÝÔ´¼°¶¨Ô𡣡£¡£¡£¡£