ϵͳ»¯Çå¾²ÖÎÀíÍ·ÄÔ,Ìá·ÀÐÅÏ¢×ʲúË𻵺Íй¶
Ðû²¼Ê±¼ä 2020-06-18ÐÅÏ¢×÷ΪÆóÒµµÄÖ÷Òª×ʲúÐèÒª»ñµÃÍ×ÉÆ±£»£»£»£»¤¡£¡£¡£È»¶ø´ó´ó¶¼Æóҵȱ·¦ÏµÍ³»¯µÄÇå¾²ÖÎÀíÍ·ÄÔ£¬£¬£¬£¬£¬£¬¶ÔÐÅÏ¢×ʲúÃæÁÙÍþвµÄÑÏÖØÐÔÊìϤȱ·¦£¬£¬£¬£¬£¬£¬Ê¹µÃÐÅϢй¶µÈÇå¾²ÎÊÌâ²ã³ö²»Ç£¬£¬£¬£¬£¬¸øÆóÒµ¼°¹ú¼ÒÇå¾²´øÀ´ÑÏÖØÓ°Ïì¡£¡£¡£Òò´Ë£¬£¬£¬£¬£¬£¬Ìá·ÀÐÅÏ¢×ʲúµÄË𻵺Íй¶³ÉΪؽÐè½â¾öµÄÎÊÌâ¡£¡£¡£
ÈËÉú¾ÍÊDz©ISO 27001ÐÅÏ¢Çå¾²ÖÎÀíÈÏ֤ϵͳ×ÉѯЧÀÍÆ¾Ö¤ISO 27001±ê×¼µÄÒªÇ󣬣¬£¬£¬£¬£¬½ÓÄÉPDCAÀú³ÌÄ£×Ó£¬£¬£¬£¬£¬£¬»ùÓÚ×ʲúµÄΣº¦ÆÀ¹À¡¢Ç徲ϵͳÍýÏëÓëÉè¼Æ¡¢Ç徲ϵͳʵÑéÓëÆÀÉó¡¢Ïòµ¼ÏµÍ³ÈÏÖ¤ËÄ´óÄ£¿£¿£¿£¿£¿£¿é£¬£¬£¬£¬£¬£¬×ÊÖúÆóÒµ½¨ÉèÎļþ»¯µÄÐÅÏ¢Çå¾²ÖÎÀíϵͳ£¬£¬£¬£¬£¬£¬Ïòµ¼ÆóÒµÔÚÆä×éÖ¯¹æÄ£ÄÚʵÑé¡¢ÔËÐС¢ÆÀÉóÐÅÏ¢Çå¾²ÖÎÀíϵͳ¡£¡£¡£
½ÓÄÉPDCAÄ£×Ó
ͨ¹ý»ùÓÚ×ʲúµÄΣº¦ÆÀ¹À£¬£¬£¬£¬£¬£¬×ÊÖúÆóÒµ½¨ÉèÎļþ»¯µÄÐÅÏ¢Çå¾²ÖÎÀíϵͳ£¬£¬£¬£¬£¬£¬Ïòµ¼ÆóÒµÔÚÆä×éÖ¯¹æÄ£ÄÚʵÑé¡¢ÔËÐС¢ÆÀÉóÐÅÏ¢Çå¾²ÖÎÀíϵͳ£¬£¬£¬£¬£¬£¬´Ó¶øÈ·±£ÆóÒµÐÅϢϵͳÕý³£ÔËÐУ¬£¬£¬£¬£¬£¬Ìá¸ßЧÀ;ºÕùÁ¦£¬£¬£¬£¬£¬£¬×îÖÕÔö½øÆóÒµÓªÒµµÄ¿ªÕ¹¡£¡£¡£
»ùÓÚ×îеÄISMS
Ëæ×ÅISO/IEC 27001:2013µÄÍÆ¹ã£¬£¬£¬£¬£¬£¬Ô½À´Ô½¶àµÄÆóÒµÒªÇóƾ֤×îбê×¼ÖÆ¶©Çå¾²ÖÎÀíϵͳ£¬£¬£¬£¬£¬£¬ÒÔÖª×ãÆóÒµºã¾ÃÍýÏ룬£¬£¬£¬£¬£¬ÈËÉú¾ÍÊDz©ÐÅÏ¢Çå¾²ÖÎÀíϵͳ½¨ÉèÊÇÒÀ¾Ý×îÐÂISO/IEC 27001:2013Çå¾²ÖÎÀíϵͳʵÑéÒªÁì¹¹½¨µÄÇå¾²ÖÎÀíϵͳ£¬£¬£¬£¬£¬£¬Ô½·¢ÌùºÏ¿Í»§ÏÖʵÐèÇ󡣡£¡£
»ùÓÚ×î¼Ñʵ¼ùÒªÁìÂÛ
Á¬ÏµÈËÉú¾ÍÊDz©¶àÄêÇå¾²ÖÎÀíϵͳISMSʵÑéÂÄÀú£¬£¬£¬£¬£¬£¬ÂÞÖº£ÄÚÍâÏà¹ØÏȽøÍ·ÄÔ¡¢ÀíÄîºÍÒªÁ죬£¬£¬£¬£¬£¬²¢²Î¿¼PDCA¡¢IATF¡¢Garnter×Ô˳ӦÇå¾²¼Ü¹¹¡¢ISO2000¡¢ITIL¡¢COBITµÈ¹ú¼Êº£ÄÚ±ê×¼ºÍ¹æ·¶£¬£¬£¬£¬£¬£¬¹éÄɳöÇкÏÏÖʵµÄÐÅÏ¢Çå¾²ÖÎÀíϵͳҪÁìÂÛ¡£¡£¡£
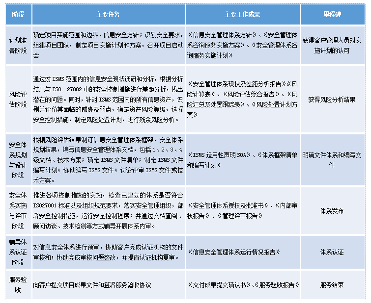
±ðµÄ£¬£¬£¬£¬£¬£¬ÈËÉú¾ÍÊDz©ISO27001ÐÅÏ¢Çå¾²ÖÎÀíϵͳ×ÉѯЧÀÍ×÷ΪһÌ×ϵͳµÄ¡¢ÕûÌåÍýÏëµÄÐÅÏ¢Çå¾²ÖÎÀíϵͳ£¬£¬£¬£¬£¬£¬´ÓÍýÏë×¼±¸¡¢Î£º¦ÆÀ¹À¡¢ÏµÍ³ÍýÏëÓëÉè¼Æ¡¢Ç徲ϵͳʵÑéÓëÆÀÉó¡¢Ïòµ¼ÏµÍ³ÈÏÖ¤¼°Ð§ÀÍÑéÊÕÁù´ó½×¶Î£¬£¬£¬£¬£¬£¬ÇÐʵ°ü¹Ü×éÖ¯µÄÐÅϢϵͳÓëÓªÒµÖ®Çå¾²ÓëÕý³£ÔËÓª¡£¡£¡£
¿Í»§ÊÕÒæ
?ÄÚ²¿ÊÕÒæ
1¡¢Æ¾Ö¤Î£º¦ÖÎÀíÍ·ÄÔ½¨Éè¿É×ÔÎÒˢкÍÉú³¤£¨PDCA£©µÄISMS¡£¡£¡£
2¡¢¶ÔÒªº¦ÐÅÏ¢×ʲú¾ÙÐÐÖÜȫϵͳµÄ±£»£»£»£»¤£¬£¬£¬£¬£¬£¬°ü¹Ü×ÔÉí֪ʶ²úȨºÍÊг¡¾ºÕùÁ¦¡£¡£¡£
3¡¢ÔÚÐÅϢϵͳÊܵ½Ëðº¦Ê±£¬£¬£¬£¬£¬£¬È·±£¹«Ë¾ÓªÒµÄܹ»Ò»Á¬¿ªÕ¹²¢½«Ëðʧ½µµÍµ½×îµÍˮƽ¡£¡£¡£
4¡¢½¨ÉèITÉó¼Æ/ÐÅÏ¢Çå¾²Éó¼ÆµÄ¿ò¼Ü£¬£¬£¬£¬£¬£¬ÊµÏÖ¼àÊÓ¼ì²é»úÖÆ¡£¡£¡£
5¡¢½¨ÉèÆðÎļþ»¯µÄÐÅÏ¢Çå¾²ÖÎÀí¹æ·¶£¬£¬£¬£¬£¬£¬ÈÃËùÓÐÖ°Ô±×öÊ¡°Óз¨¿ÉÒÀ¡±¡£¡£¡£
6¡¢Ç¿»¯Ô±¹¤µÄÐÅÏ¢Çå¾²Òâʶ£¬£¬£¬£¬£¬£¬½¨ÉèÇ徲ϰ¹ß£¬£¬£¬£¬£¬£¬ÐγɾßÓÐ×Ô¼ºÌصãµÄÐÅÏ¢Çå¾²ÆóÒµÎÄ»¯¡£¡£¡£
?ÍⲿÊÕÒæ
1¡¢Í¨¹ýISO27001ÈÏÖ¤£¬£¬£¬£¬£¬£¬Åú×¢¹«Ë¾µÄISMSÇкϹú¼Ê±ê×¼£¬£¬£¬£¬£¬£¬Ö¤Êµ¹«Ë¾ÓÐÄÜÁ¦°ü¹ÜÖ÷ÒªÐÅÏ¢£¬£¬£¬£¬£¬£¬Ìá¸ß¹«Ë¾µÄ×ÅÃû¶ÈÓ빫ÐŶȡ£¡£¡£
2¡¢Ê¹¿Í»§¡¢ÓªÒµÍ¬°é¡¢Í¶×ÊÈ˶Թ«Ë¾°ü¹ÜÆäӪҵƽ̨ºÍÊý¾ÝÐÅÏ¢µÄÇå¾²³äÂúÐÅÐÄ¡£¡£¡£
3¡¢½ç¶¨Íâ°üË«·½µÄÐÅÏ¢Çå¾²ÔðÈΣ¬£¬£¬£¬£¬£¬ÔÚ×ÔÎÒÔðÈÎʵÏÖ»ù´¡ÉÏÏòί°ü·½Ìá³öºÏÀí½¨Òé¡£¡£¡£
4¡¢¸üºÃµØÖª×ã¿Í»§»òÆäËû×éÖ¯µÄÉó¼ÆÒªÇ󡣡£¡£
5¡¢Í¨¹ýISO27001ÈÏÖ¤£¬£¬£¬£¬£¬£¬¹«Ë¾¿ÉÒÔÃ÷È·ÒªÇóÆäËû¹©Ó¦ÉÌÌá¸ßÏìÓ¦µÄÐÅÏ¢Ç徲ˮƽ£¬£¬£¬£¬£¬£¬°ü¹ÜÊý¾Ý½»Á÷ÖеÄÐÅÏ¢Çå¾²¡£¡£¡£
ÈËÉú¾ÍÊDz©ISO27001ÐÅÏ¢Çå¾²ÖÎÀíϵͳ×ÉѯЧÀÍÒÀ¾ÝISO/IEC 27001:2013±ê×¼£¬£¬£¬£¬£¬£¬Á¬Ïµ¿Í»§ÐÅϢϵͳÏêϸÇéÐΣ¬£¬£¬£¬£¬£¬Îª¿Í»§½¨ÉèÍêÕûµÄÐÅÏ¢Çå¾²ÖÎÀíϵͳ£¬£¬£¬£¬£¬£¬µÖ´ï¶¯Ì¬µÄ¡¢ÏµÍ³µÄ¡¢ÒÔÔ¤·ÀΪÖ÷µÄÐÅÏ¢ÖÎÀí·½·¨¼°½ÓÊܵÄÐÅÏ¢Ç徲ˮƽ£¬£¬£¬£¬£¬£¬´Ó»ù´¡Éϰü¹ÜÓªÒµµÄÒ»Á¬ÐÔ¡£¡£¡£


¾©¹«Íø°²±¸11010802024551ºÅ