AndroidÀ¶ÑÀ×Óϵͳ¡°BlueFrag¡±Îó²îÆÊÎö£¨CVE-2020-0022£©
Ðû²¼Ê±¼ä 2020-02-13Ò»¡¢Îó²îÅä¾°
2020Äê2Ô£¬£¬AndroidÇ徲ͨ¸æÖÐÅû¶²¢ÐÞ¸´ÁËÒ»¸öÑÏÖØÎó²î£¬£¬Îó²î±àºÅΪCVE-2020-0022£¬£¬ÓÖ³ÆBlueFrag£¬£¬¿ÉÓ°ÏìAndroidÀ¶ÑÀ×Óϵͳ¡£¡£¡£¡£¸ÃÎó²îÊÇÒ»¸öÔ¶³Ì´úÂëÖ´ÐÐÎó²î£¬£¬·ºÆðÔÚBluedroidÀ¶ÑÀÐÒéÕ»µÄHCI²ã£¬£¬µ±ÎÞÏßÄ£¿£¿£¿£¿£¿£¿é´¦Óڻ״̬ʱ£¬£¬¹¥»÷Õß¿ÉÒÔʹÓÃÀ¶ÑÀÊØ»¤³ÌÐòÌáÉýȨÏÞ½ø¶øÔÚ×°±¸ÉÏÖ´ÐдúÂë¡£¡£¡£¡£¸ÃÎó²îÓ°ÏìAndroid Oreo£¨8.0ºÍ8.1£©¡¢Pie£¨9£©£¬£¬µ«ÎÞ·¨ÔÚAndroid 10ÉϾÙÐÐʹÓ㬣¬½öÄÜ´¥·¢DoS¹¥»÷¡£¡£¡£¡£
¶þ¡¢ÐÒé¼ò½é
2.1 HCI
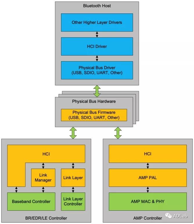
HCI ²ãλÓÚÀ¶ÑÀÐÒéÕ»¸ß²ãÐæÅºÍµÍ²ãÐÒéÖ®¼ä£¬£¬ÌṩÁ˶Իù´ø¿ØÖÆÆ÷ºÍÁ´Â·ÖÎÀíÆ÷µÄÏÂÁîÒÔ¼°»á¼ûÀ¶ÑÀÓ²¼þµÄͳһ½Ó¿ÚÒªÁ죬£¬Æä½Ó¿ÚÊÊÓÃÓÚBR/EDR¿ØÖÆÆ÷¡¢BR/EDR/LE¿ØÖÆÆ÷¡¢LE¿ØÖÆÆ÷¡¢AMP¿ØÖÆÆ÷£¬£¬Óëµ×²ãµÄ½á¹¹¹ØÏµÈçÏÂͼ£º
Ö÷»úϵͳÉϵÄHCIÇý¶¯³ÌÐòºÍ¿ØÖÆÆ÷ÖеÄHCI²ãÖ®¼ä»á±£´æÖÐÐIJ㣬£¬ ÕâЩÖÐÐIJ㼴ÊÇÖ÷»ú¿ØÖÆÆ÷´«Êä²ã£¬£¬ÕâЩ´«Êä²ãÊÇ͸Ã÷µÄ£¬£¬Ö»ÐèÍê³É´«ÊäÊý¾ÝµÄʹÃü£¬£¬²»±ØÇåÎúÊý¾ÝµÄÏêϸÃûÌᣡ£¡£¡£Á½¸öÀ¶ÑÀ×°±¸µã¶ÔµãHCI²ãµÄ½»»¥Àú³ÌÈçÏÂͼËùʾ£º
2.1.1 HCI°üÃûÌÃ
HCIͨ¹ý°üµÄ·½·¨À´´«ËÍÊý¾Ý¡¢ÏÂÁîºÍÊÂÎñµÄ£¬£¬ËùÓÐÔÚÖ÷»úºÍÖ÷»ú¿ØÖÆÆ÷Ö®¼äµÄͨѶ¶¼ÒÔ°üµÄÐÎʽ¾ÙÐС£¡£¡£¡£°üÀ¨Ã¿¸öÏÂÁîµÄ·µ»Ø²ÎÊý¶¼Í¨¹ýÌØ¶¨µÄÊÂÎñ°üÀ´´«Êä¡£¡£¡£¡£HCIÓÐÊý¾Ý¡¢ÏÂÁîºÍÊÂÎñÈýÖÖÀàÐ͵İü¡£¡£¡£¡£ÏÂÁî°üCOMMAND£¨0x01£©Ö»ÄÜ´ÓÖ÷»ú·¢ÍùÖ÷»ú¿ØÖÆÆ÷£¬£¬ÆäÖÐÊý¾Ý°üÊÇË«ÏòµÄ£¬£¬·ÖΪÁ½ÀࣺACL£¨0x02£©¡¢SCO£¨0x03£©£¬£¬¶øÊÂÎñ°üEVENT£¨0x04£©Ê¼ÖÕÊÇÖ÷»ú¿ØÖÆÆ÷·¢ÏòÖ÷»úµÄ¡£¡£¡£¡£Ö÷»ú·¢³öµÄ´ó´ó¶¼ÏÂÁî°ü¶¼»á´¥·¢Ö÷»ú¿ØÖÆÆ÷±¬·¢ÏìÓ¦µÄÊÂÎñ°ü×÷ΪÏìÓ¦£¬£¬ÔÚ´«ÊäÀú³ÌÖлáÓÐÒ»¸ö¾ä±ú£¬£¬ÓÃÓÚʶ±ðÖ÷»úÖ®¼äµÄÂ߼ͨµÀºÍ¿ØÖÆÆ÷£¬£¬¹²ÓÐÈýÖÖÀàÐ͵ľä±ú£ºÅþÁ¬¾ä±ú¡¢Âß¼Á´Â·¾ä±úºÍÎïÀíÁ´Â·¾ä±ú¡£¡£¡£¡£
ƾ֤ÐèÒª£¬£¬ÕâÀïÖ»ÏÈÈÝACLÊý¾Ý°üÃûÌ㬣¬ACL Êý¾ÝÓÃÓÚÖ÷»úºÍ¿ØÖÆÆ÷Ö®¼äµÄ·Çͬ²½Êý¾Ý½»Á÷£¬£¬Èç²¥·ÅÒôÀÖÊý¾ÝµÄÊý¾Ý°ü£¬£¬ÃûÌÃÈçÏÂͼ£º
ÿ¸ö×ֶεÄ˵Ã÷ÈçÏÂËùʾ£º
|
×Ö¶Î |
˵Ã÷ |
|
Handle |
Connection_HandleÓÃÓÚÔÚÖ÷¿ØÖÆÆ÷ÉÏ´«ÊäÊý¾Ý°ü»ò¶Î¡£¡£¡£¡£ |
|
PB Flag |
°ü½çÏߺÍ˳Ӧ¹æÄ£¡£¡£¡£¡£ |
|
BC Flag |
¹ã²¥±ê¼Ç¡£¡£¡£¡£ |
|
Data Total Length |
ÒÔ°Ëλλ×éΪµ¥Î»µÄÊý¾Ý³¤¶È£¬£¬°üÀ¨¸ß²ãÐÒédata¡£¡£¡£¡£ |
ÆäÖУ¬£¬PB FlagµÄÐÎòÈçÏ£º
ÉèÖÃΪ 00'b µÄʱ¼ä£¬£¬´ú±í Host -> Contoller µÄ L2CAP µÄÊ×°ü¡£¡£¡£¡£ÉèÖÃΪ 01¡¯b µÄʱ¼ä£¬£¬´ú±í Host -> Contoller »òÕß Contoller -> Host µÄ L2CAP µÄÐø°ü£¨ÖÐÐĵģ©¡£¡£¡£¡£ÉèÖÃΪ 10'b µÄʱ¼ä£¬£¬´ú±í Contoller -> Host µÄ L2CAP µÄÊ×°ü¡£¡£¡£¡£
2.1.2 ·Ö¶Î£¨Fragmentation£©ºÍÖØ×飨Reassembly £©
·Ö¶ÎÊǽ«PDUÆÊÎö³É½ÏСµÄ²¿·Ö£¬£¬ÒÔ±ã´ÓL2CAPת´ïµ½½ÏµÍ²ã¡£¡£¡£¡£ÖØ×éÊÇÆ¾Ö¤´Óϲãת´ïÀ´µÄƬ¶ÏÖØ×éPDUµÄÀú³Ì¡£¡£¡£¡£·Ö¶ÎºÍÖØ×é¿ÉÒÔÓ¦ÓÃÓÚÈκÎL2CAP PDU¡£¡£¡£¡£
2.2 L2CAPÊý¾Ý°üÃûÌÃ
L2CAPÊÇ»ùÓÚ·Ö×éµÄ£¬£¬µ«Ò²×ñÕÕÐŵÀ´«ÊäµÄͨѶģ×Ó¡£¡£¡£¡£L2CAPÖ§³ÖµÄÐŵÀÓÐÁ½ÖÖ£ºÃæÏòÅþÁ¬µÄÐŵÀºÍÃæÏòÎÞÅþÁ¬µÄÐŵÀ¡£¡£¡£¡£ÔÚÃæÏòÅþÁ¬µÄÐŵÀÖУ¬£¬L2CAPÊý¾Ý°üµÄÃûÌÃÈçÏÂͼËùʾ¡£¡£¡£¡£
Êý¾Ý°üÖÐÿ¸ö×ֶεÄ˵Ã÷ÈçÏÂËùʾ£º
|
×Ö¶Î |
˵Ã÷ |
|
Length |
2×Ö½Ú£¬£¬ÌåÏÖÐÅÏ¢ÓÐÓøºÔصľÞϸ£¬£¬²»°üÀ¨³¤¶ÈL2CAPÍ·¡£¡£¡£¡£ |
|
Channel ID£¨CID£© |
2×Ö½Ú£¬£¬ÓÃÓÚ±êʶĿµÄÐŵÀµÄÖÕ¶Ë¡£¡£¡£¡£Í¨µÀIDµÄ¹æÄ£ÓëÕýÔÚ·¢ËÍÊý¾Ý°üµÄ×°±¸Ïà¹Ø¡£¡£¡£¡£ |
|
Information£¨Payload£© |
ÐÅÏ¢¸ºÔØ¡£¡£¡£¡£³¤¶ÈΪ0µ½65535×Ö½Ú¡£¡£¡£¡£ |
Èý¡¢Îó²îÔÀíÆÊÎö
CVE-2020-0022Îó²îλÓÚHCI²ã£¬£¬Îó²î²¹¶¡´úÂëλÓÚhci/src/packet_fragmenter.cc£¨ÒÔ8.1.0_r33ΪÀý£©ÖеÄreassemble_and_dispatch()º¯ÊýÖУ¬£¬¸Ãº¯ÊýÊÇÓÃÓÚÊý¾Ý°ü·ÖƬµÄÖØ×é¡£¡£¡£¡£¹ØÓÚ¹ý³¤µÄACLÊý¾Ý°üÐèÒª¾ÙÐаüµÄÖØ×飬£¬Ö÷ÒªÊÇÆ¾Ö¤ACL°üÖеÄPB Flag±ê¼Çλ¾ÙÐÐÖØ×飬£¬ÈôÊÇÄ¿½ñÊÇÆðʼ²¿·Ö²¢ÇÒÊDz»ÍêÕûµÄ£¬£¬ÔòÌìÉúÒ»¸ö²¿·Ö°ü£¨partial_packet£©·Åµ½mapÀ£¬µÈÏ´ÎÊÕµ½ËüµÄºóÐø²¿·Ö¾ÙÐÐÆ´×°£¬£¬Æ´×°Íê±Ïºó¾Í·Ö·¢³öÈ¥¡£¡£¡£¡£ÏêϸÆÊÎöreassemble_and_dispatch()º¯ÊýÈçÏ£º
Ê×ÏÈ£¬£¬´¦Öóͷ£µÚÒ»¸öpacket£¬£¬´úÂë127Ðе½129ÐУ¬£¬»®·Ö¶ÁÈ¡handle¡¢acl_lengthºÍl2cap_length¡£¡£¡£¡£handleΪ±¾´ÎÁ´Â·µÄConnection_Handle¡£¡£¡£¡£Æ¾Ö¤Ç°ÎÄÊý¾Ý°üÃûÌõÄÏÈÈÝ£¬£¬acl_lengthΪData Total Length£¬£¬¸ÃdataÊý¾ÝÓòÖдæ·Å×ÅL2CAPÊý¾Ý°ü·ÖƬ£¨Ò²¿ÉÄÜÊÇÒ»¸öÍêÕûµÄL2CAPÊý¾Ý°ü£©¡£¡£¡£¡£È»ºó£¬£¬Ö±½Ó¶ÁÈ¡dataÖÐL2CAP Length£¬£¬¸Ãl2cap_lengthÊÇÒ»¸öÍêÕûµÄL2CAPÊý¾Ý°üÖÐpayloadµÄ³¤¶È¡£¡£¡£¡£ÐÐ131£¬£¬Ð£Ñépacket°ü³¤¶ÈÊÇ·ñÕý³£¡£¡£¡£¡£ÐÐ133£¬£¬Í¨¹ýhandle»ñÈ¡boundary_flag£¬£¬¼´ÊÇPB Flag¡£¡£¡£¡£
ÐÐ136£¬£¬ÅжÏboundary_flagÊÇ·ñΪ2£¬£¬¶þ½øÖÆÌåÏÖΪ10¡¯b£¬£¬¼´ÅжÏÄ¿½ñpacketÊÇ·ñΪ Contoller -> Host µÄ L2CAP µÄÊ×°ü£¬£¬ÈôÊÇÊÇ£¬£¬½øÈëifÓï¾ä¡£¡£¡£¡£ÐÐ137µ½ÐÐ147£¬£¬ÅжÏÄ¿½ñpacketÊÇ·ñÒѾ±»´¦Öóͷ££¬£¬°ü¹Ü±¾´Î´¦Öóͷ£µÄpacket¶¼ÊÇ×îеġ£¡£¡£¡£ÐÐ149µ½ÐÐ154£¬£¬ÅжÏL2CAPÊý¾Ý°ü³¤¶ÈÊÇ·ñÕý³££¬£¬²»Õý³£Ö±½Ó±¨´í·µ»Ø¡£¡£¡£¡£
½ÓÏÂÀ´£¬£¬ÐÐ156µ½ÐÐ157£¬£¬ÅÌËãfull_length£¬£¬ÆäÖаüÀ¨Ò»¸öÍêÕûµÄL2CAPÊý¾Ý°üÖеÄpayloadµÄ³¤¶È£¬£¬Ò»¸öL2CAPÍ·²¿³¤¶ÈºÍÒ»¸öHCIÍ·²¿³¤¶È¡£¡£¡£¡£ÐÐ161µ½ÐÐ168£¬£¬ÅжÏfull_lengthÊÇ·ñÁè¼ÝBT_DEFAULT_BUFFER_SIZE£¬£¬ÈôÊÇÁè¼ÝÖ±½Ó±¨´í·µ»Ø¡£¡£¡£¡£ÐÐ170µ½ÐÐ178£¬£¬ÅжÏÄ¿½ñÍ·°üpacketÊÇ·ñÉÐÓÐÐø°ü£¬£¬ÈôÊÇûÓÐÐø°üÖ±½ÓŲÓÃcallbacks->reassembled´¦Öóͷ£Ä¿½ñpacket²¢·µ»Ø¡£¡£¡£¡£
ÈôÊÇÄ¿½ñÍ·°üpacketºóÃæÉÐÓÐÐø°ü£¬£¬ÄǾÍ×îÏÈÖØÐ·ÖÅÉÒ»¿éеÄÄÚ´æÓÃÓÚpacketÖÐÊý¾Ý°üÖØ×é¡£¡£¡£¡£ÐÐ180µ½184£¬£¬·ÖÅɲ¢ÉèÖÃpartial_packet£¬£¬½«partial_packet->lenÉèÖÃΪfull_length£¬£¬½«partial_packet->offsetÉèÖÃΪpacket->len¼´Ä¿½ñÍ·°üpacket->dataµÄ³¤¶È¡£¡£¡£¡£ÐÐ186£¬£¬Å²ÓÃmemcpy£¬£¬½«Í·°üpacketÖÐHCIÊý¾Ý°üÕûÌ忽±´µ½partial_packetÖС£¡£¡£¡£ÐÐ189µ½ÐÐ191£¬£¬ÏÈÕÒµ½HCIÊý¾Ý°üÍ·²¿£¬£¬²¢Ìø¹ýhandle£¬£¬¸üÐÂacl_lengthΪһ¸öÍêÕûµÄL2CAPÊý¾Ý°ü³¤¶È¡£¡£¡£¡£ÐÐ193£¬£¬½«partial_packet´æ·Åµ½ÈÝÆ÷ÖС£¡£¡£¡£ÐÐ196£¬£¬ÊÍ·ÅÄ¿½ñÍ·°üpacket£¬£¬ÌåÏÖÒѾ´¦Öóͷ£ÍêµÚÒ»¸öpacket£¬£¬²»ÔÙÐèÒªËüÁË¡£¡£¡£¡£ÐÐ197£¬£¬elseÓï¾ä×îÏÈ´¦Öóͷ£ºóÐøpacket£¬£¬¼´boundary_flag²»¼´ÊÇ2µÄpacket¡£¡£¡£¡£
ÐÐ198µ½ÐÐ205£¬£¬Ê×ÏÈͨ¹ýhandleÅжÏÄ¿½ñºóÐøpacketÊÇ·ñÊôÓÚ±¾´ÎÁ´Â·µÄ£¬£¬ÈôÊDz»ÊôÓÚ£¬£¬Ö±½Ó·µ»Ø¡£¡£¡£¡£ÐÐ206£¬£¬»ñȡǰһÂÖÌìÉúµÄpartial_packet¡£¡£¡£¡£ÐÐ208£¬£¬½«Ä¿½ñºóÐøpacket->offset¸³ÖµÎªHCI_ACL_PREAMBLE_SIZE¼´4×Ö½Ú£¬£¬´Ëʱpacket->offsetÖ¸ÏòHCI°üÖеÄdataÓò£¬£¬ÄÚÀï´æ·Å×ÅL2CAPÊý¾Ý°ü·ÖƬ¡£¡£¡£¡£ÐÐ209ºÍÐÐ210£¬£¬ÅÌËãprojected_offset£¬£¬projected_offsetΪpartial_packet->offsetÓë±¾´ÎL2CAPÊý¾Ý°ü·ÖƬµÄ³¤¶ÈÖ®ºÍ¡£¡£¡£¡£
ÐÐ211ºÍÐÐ219£¬£¬ÅжÏprojected_offsetÊÇ·ñ´óÓÚpartial_packet->len,¼´ÅжÏprojected_offsetÊÇ·ñ´óÓÚfull_length¡£¡£¡£¡£ÈôÊÇ´óÓÚ£¬£¬ÔòÐÞ¸Äpacket->lenΪpartial_packet->len¼õÈ¥partial_packet->offset£¬£¬¼´packet->lenΪpartial_packetÊ£Óà¿Õ¼äµÄ³¤¶È¡£¡£¡£¡£È»ºó£¬£¬½«projected_offsetÉèÖÃΪpartial_packet->len¡£¡£¡£¡£ÏêϸÊý¾Ý°üÖØ×éÈçÏÂͼËùʾ£º
ÐÞÕýºÃÏÖʵҪ¿½±´µÄ³¤¶Èºó£¬£¬ÐÐ221£¬£¬Å²ÓÃmemcpy¾ÙÐп½±´£¬£¬Îó²îµãµ½ÁË,µÚÒ»¸ö²ÎÊýΪpartial_packet->data + partial_packet->offset,Ä¿µÄµØµãÊÇ׼ȷµÄ£¬£¬µÚ¶þ¸ö²ÎÊýΪpacket->data + packet->offset£¬£¬Ô´µØµãÒ²ÊÇ׼ȷµÄ£¬£¬µÚÈý¸ö²ÎÊýÊÇÒª¿½±´µÄ³¤¶ÈlenΪpacket->len - packet->offset£¬£¬Õâ¸öÖµÊÇÓÐÎÊÌâµÄ£¬£¬·ÖÁ½ÖÖÇéÐΡ£¡£¡£¡£µÚÒ»ÖÖÇéÐÎÊÇprojected_offsetСÓÚpartial_packet->len£¬£¬packet->len - packet->offsetΪL2CAPÊý¾Ý°üƬ¶Ï×ܳ¤¶È£¬£¬²¢ÇÒÊǸöÕýÊý¡£¡£¡£¡£µÚ¶þÖÖÊÇÐÐ211µÄÇéÐΣ¬£¬packet->lenÒѾ±»ÐÞÕý¹ý£¬£¬²»ÐèÒªÔÙÒ»´Îpacket->len - packet->offsetµÄ²Ù×÷£¬£¬ÈôÊÇpartial_packetÊ£Óà¿Õ¼ä³¤¶ÈСÓÚ4×Ö½Ú£¬£¬ÄÇpacket->len - packet->offset ÊÇСÓÚÁãµÄ£¬£¬ÊÇÒ»¸ö¸ºÊý¡£¡£¡£¡£ÓÉÓÚmemcpy()º¯ÊýµÚÈý¸ö²ÎÊýÀàÐÍÊÇÒ»¸öÎÞ·ûºÅÕûÐÍÀàÐÍ£¬£¬Òò´ËÕûÊýÒç³öµ¼Ö¶ÑÒç³ö¡£¡£¡£¡£Îó²î²¹¶¡ÈçÏ£º
¿ÉÒÔ¿´µ½£¬£¬²¹¶¡´úÂëÖн«packet->len¼ÓÉÏÁËÒ»¸öpacket->offset£¬£¬ÓÃÓÚºóÃæµÖÏû¼õpacket->offsetµÄ²Ù×÷¡£¡£¡£¡£
ËÄ¡¢Ó°Ïì°æ±¾
Android Oreo£¨8.0ºÍ8.1£©
Android Pie£¨9£©
Android 10
Îå¡¢Çå¾²½¨Òé
¾¡¿ì¸üÐÂ×îеÄAndroidÇå¾²²¹¶¡
½öÔÚ¾ø¶ÔÐëҪʱÆôÓÃÀ¶ÑÀ
¼á³ÖÀ¶ÑÀ×°±¸²»¿É·¢Ã÷
²Î¿¼ÐÅÏ¢£º
1.https://insinuator.net/2020/02/critical-bluetooth-vulnerability-in-android-cve-2020-0022/
2.https://akhozo.blogspot.com/2020/02/critical-android-bluetooth-flaw-cve.html?spref=tw
3.https://android.googlesource.com/platform/system/bt/+/3cb7149d8fed2d7d77ceaa95bf845224c4db3baf%5E%21/#F0
4.https://source.android.com/security/bulletin/2020-02-01.html
5.http://androidxref.com/8.1.0_r33/xref/system/bt/hci/src/packet_fragmenter.cc
6.Bluetooth_Core_v4.2À¶ÑÀ¹Ù·½Îĵµ


¾©¹«Íø°²±¸11010802024551ºÅ